1月20日,国家发展改革委等部门印发《绿色技术推广目录(2024年版)》的通知。
原文如下:
国家发展改革委等部门关于印发
《绿色技术推广目录(2024年版)》的通知
发改环资〔2024〕1812号
各省、自治区、直辖市及计划单列市、新疆生产建设兵团发展改革委、科技厅(委、局)、工业和信息化主管部门、自然资源主管部门、生态环境厅(局)、住房城乡建设厅(委、管委、局)、国资委、能源局,有关中央企业,有关行业协会:
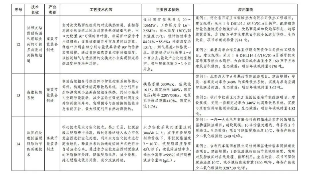
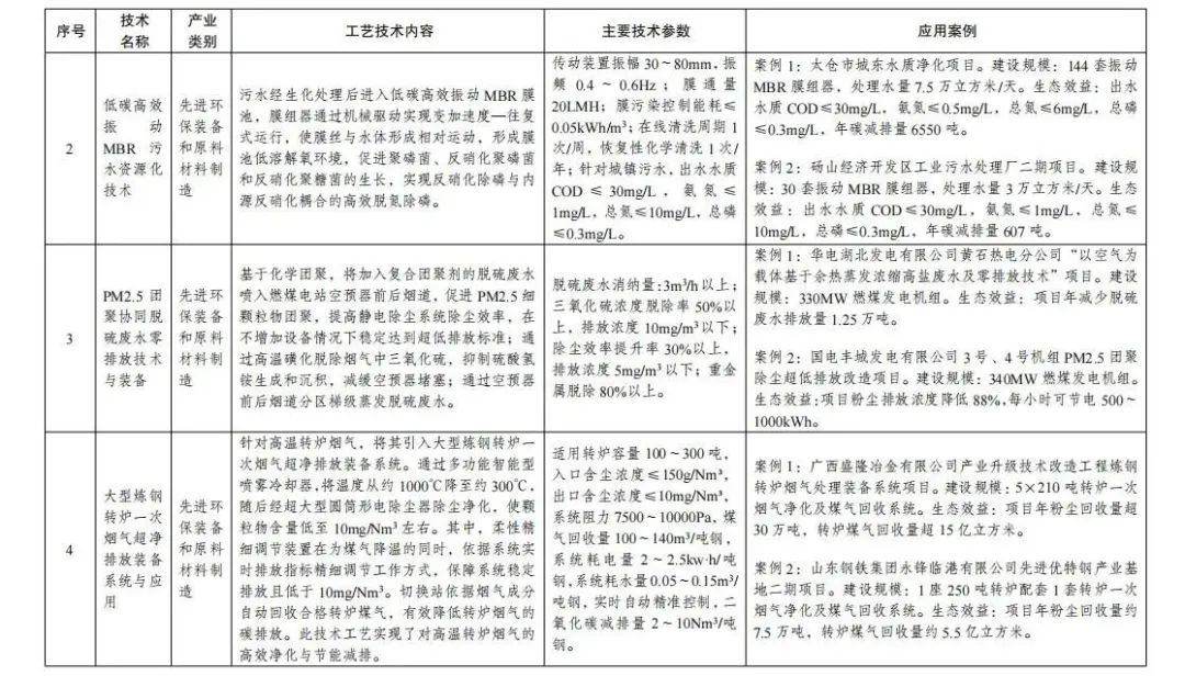
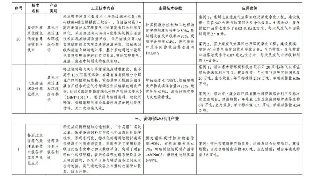
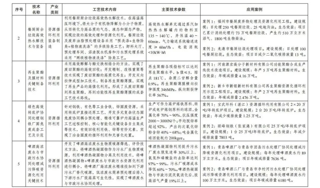
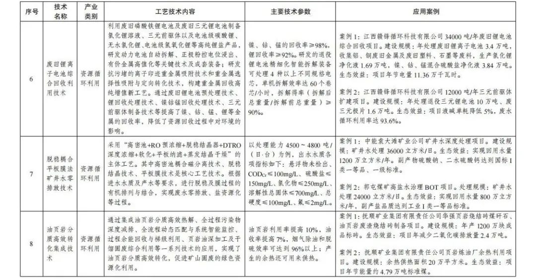
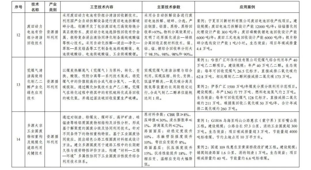
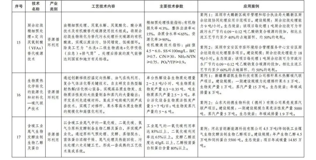
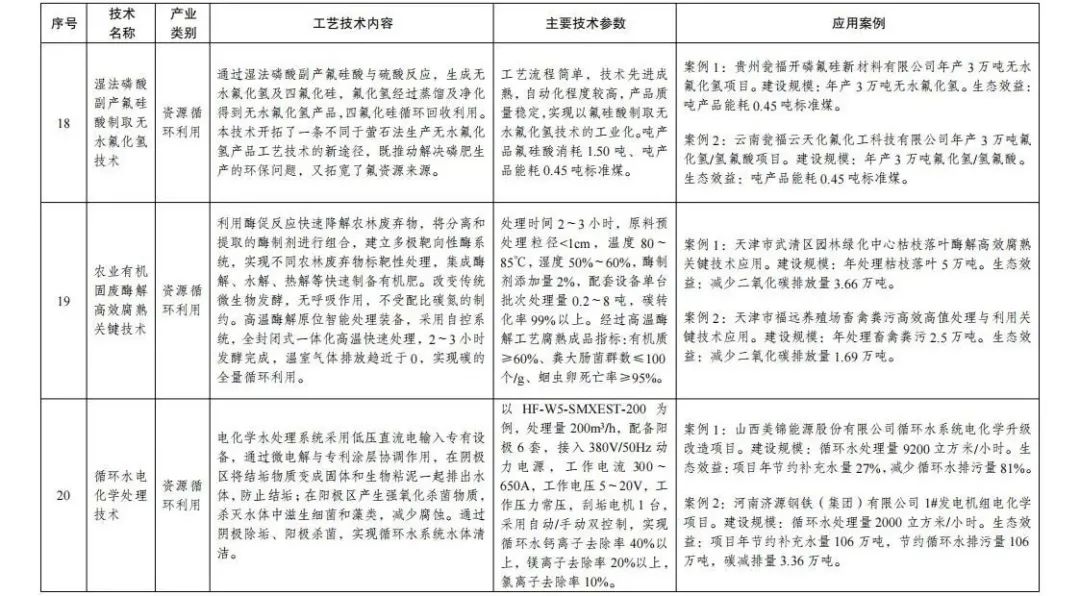
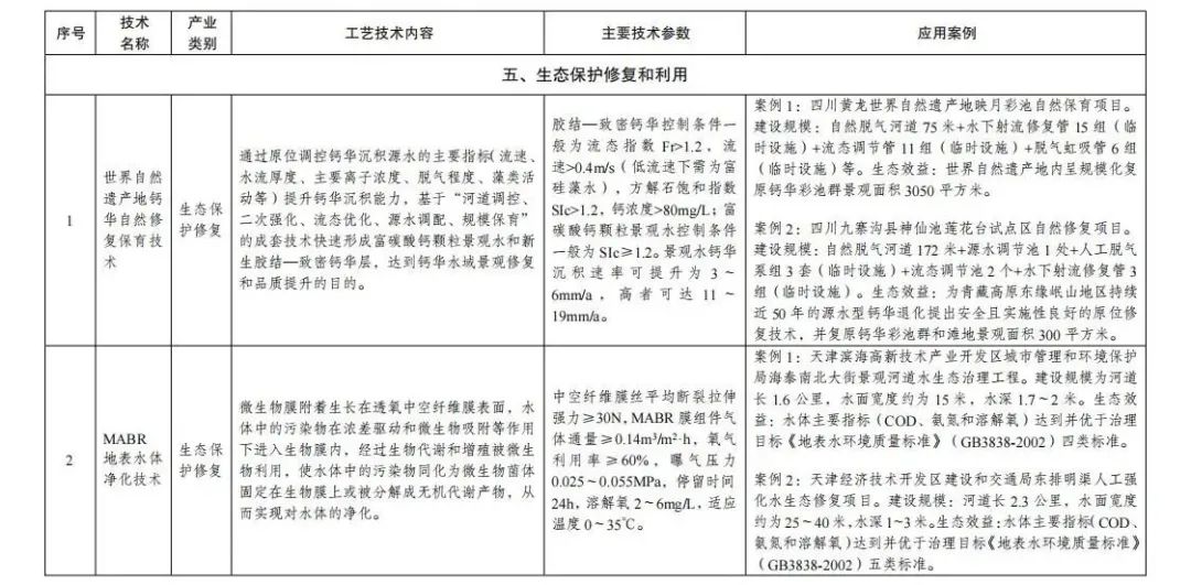
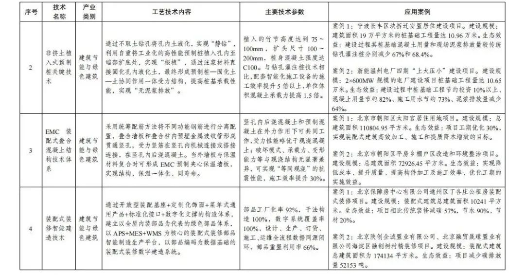
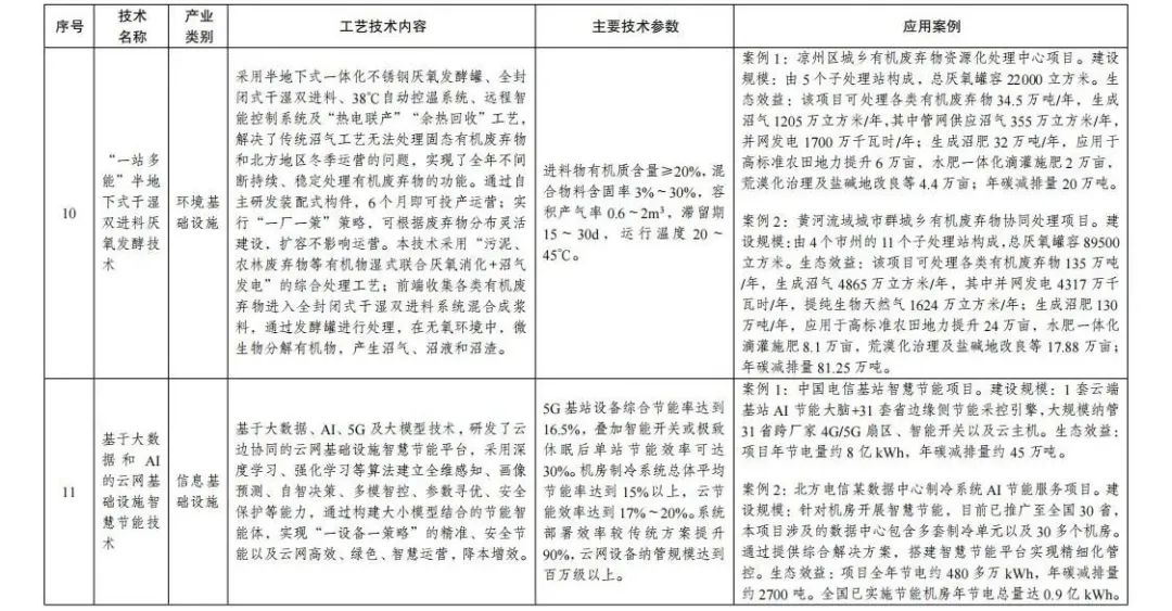
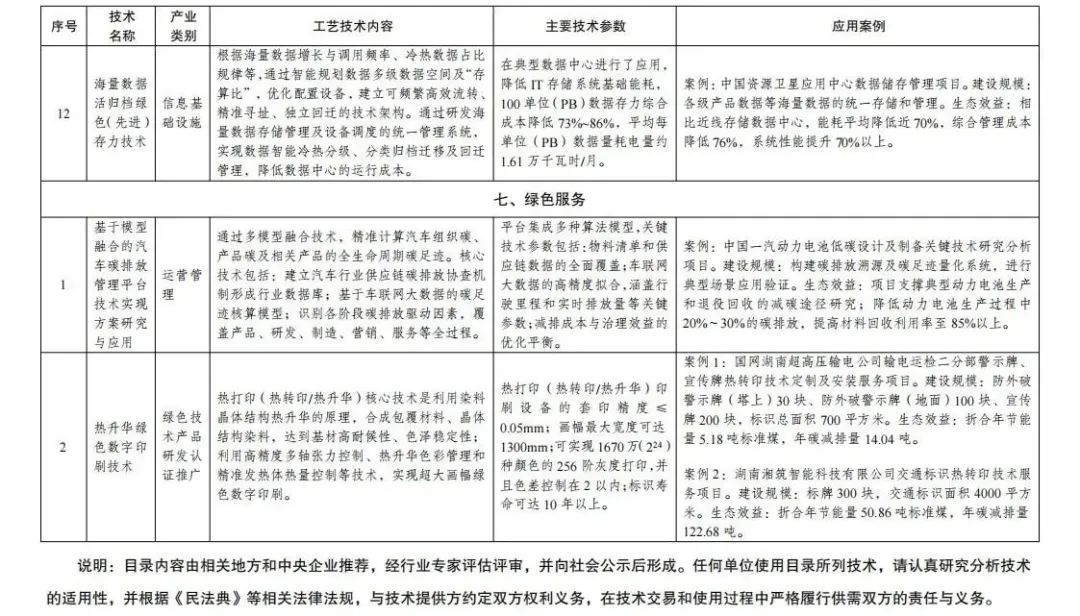
为深入贯彻党的二十大和二十届二中、三中全会精神,落实《国务院关于加快建立健全绿色低碳循环发展经济体系的指导意见》(国发〔2021〕4号)有关要求,按照《关于进一步完善市场导向的绿色技术创新体系实施方案(2023—2025年)》(发改环资〔2022〕1885号)工作安排,国家发展改革委、科技部、工业和信息化部、自然资源部、生态环境部、住房城乡建设部、国务院国资委、国家能源局遴选编制了《绿色技术推广目录(2024年版)》。现印发给你们,请结合实际加大技术推广应用力度,强化经济社会发展全面绿色转型技术支撑。
国家发展改革委
科 技 部
工业和信息化部
自 然 资 源 部
生 态 环 境 部
住房城乡建设部
国务院国资委
国 家 能 源 局
2024年12月24日









































京公网安备 11011502004514 号 · 京ICP备05083703号-13