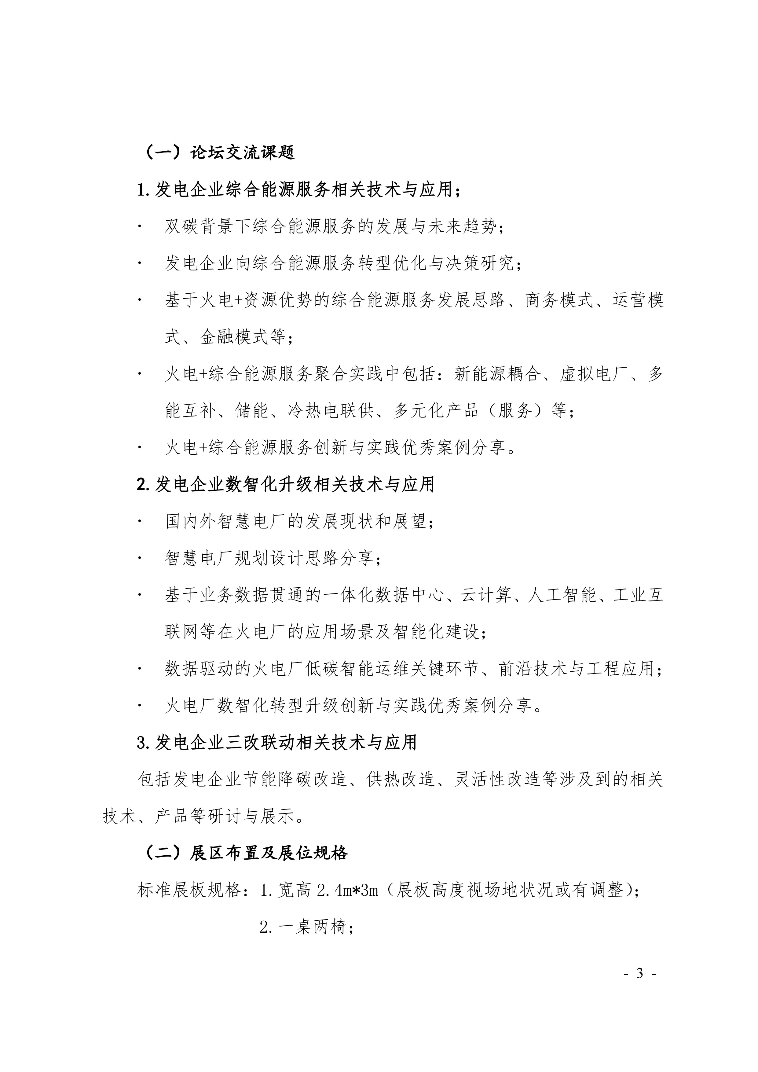
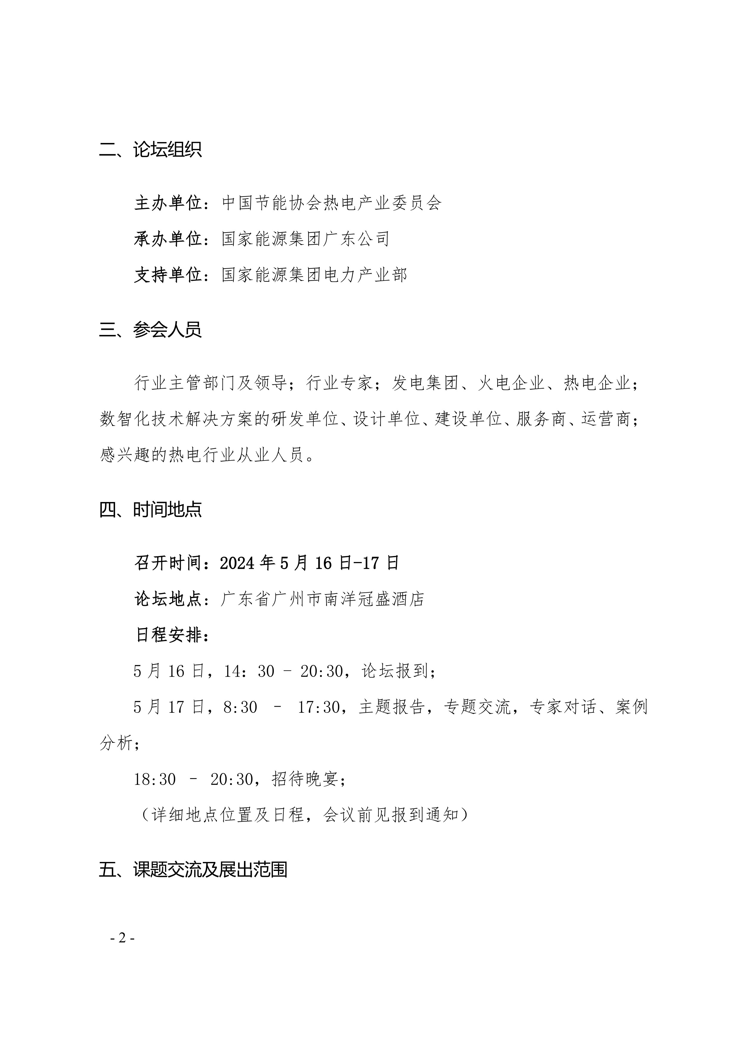
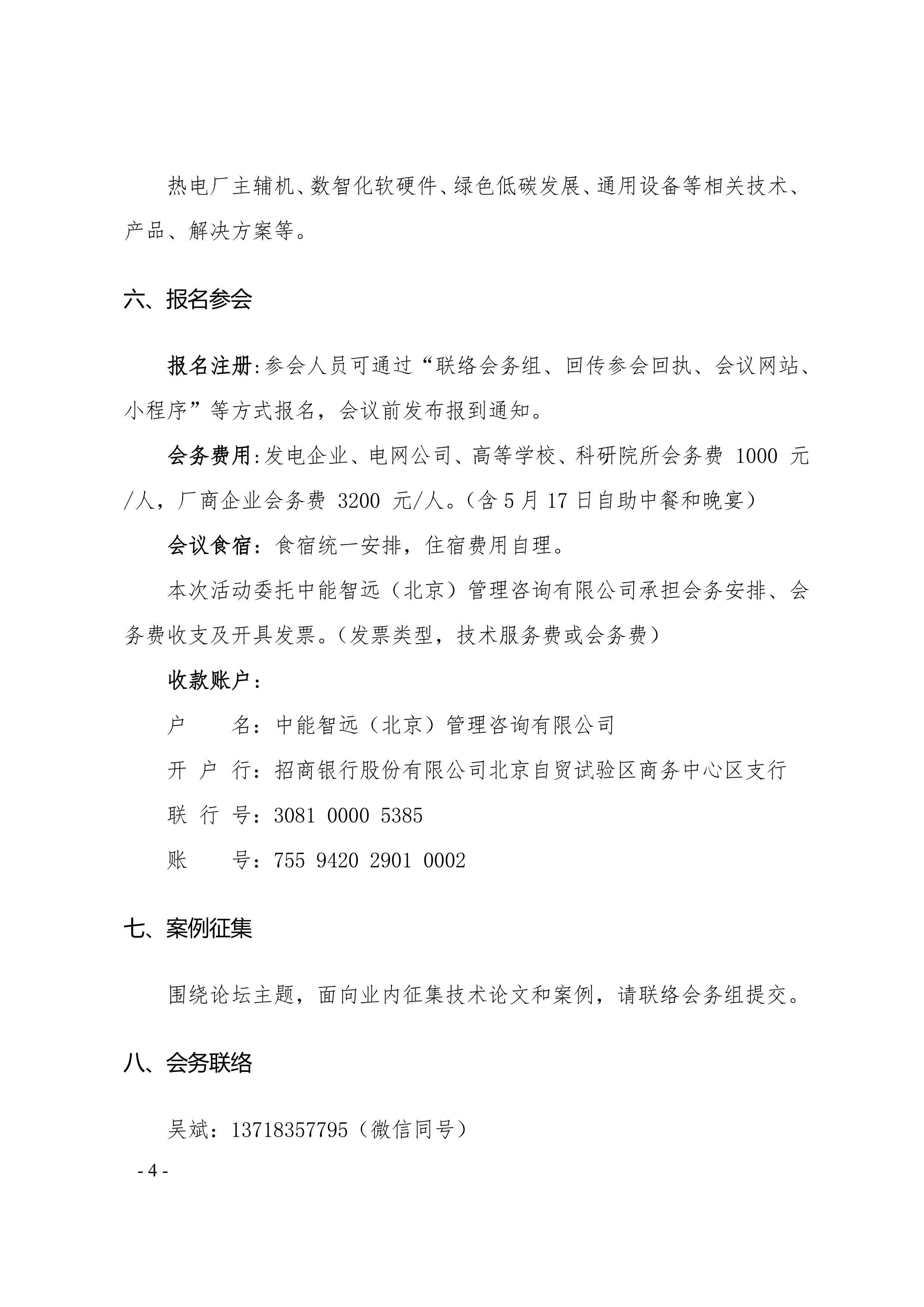
首页 > 协会动态 > 公告通知
会议通知:01.会议通知:发电企业综能暨数智化转型(第3届,2024.04.16).pdf
参会报名:02.参会回执:发电企业综能暨数智化转型(第3届,2024.05.16).docx