欢迎来到中国节能协会热电产业委员会!
||
联系我们
网站首页
关于我们
协会简介
机构设置
专家委员
联系我们
协会动态
公告通知
协会报导
会员风采
产业要闻
会员服务
入会说明
会员权益
入会流程
在线申请
特色服务
会员单位
主任委员单位
副主任委员单位
常务委员单位
委员单位
会员单位
协会服务
会议交流
咨询服务
教育培训
投资融资
上市辅导
行业评选
协会专题
新能源大使单位
新能源供热推广大使
委员会活动
新闻专题
技术专题
政策专题
行业资讯
热电行业
供热行业
新能源供热
智慧供热
行业节能
行业环保
新型储能
综合能源服务
政策法规
国家政策
地方政策
协会动态
公告通知
协会报导
会员风采
产业要闻
中国热电公众号 · 扫码关注更多资讯
公告通知
首页
>
协会动态
>
公告通知
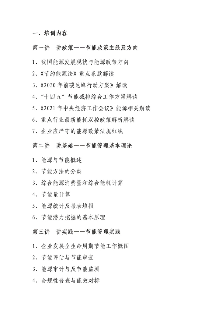
关于举办能源管理及碳达峰碳中和公益培训的通知
编辑发布:委员会秘书处
发布时间:2022-09-19 14:52:53
点击:
附件:
关于举办能源管理及碳达峰碳中和公益培训的通知.PDF
相关标签:
上一篇: 关于“十四五”现代能源体系发展暨煤电机组”三改联动“经验技术交流会—延期举办的通知
下一篇: 关于征求《强热高效型空气源热泵(空调)评价技术要求》等2项团体标准(征求意见稿)意见的通知
热荐产品
新闻资讯
中国节能协会热电产业委员会一行深度调研中石化绿源,共谋新型热力系统新篇章
2026-01-29
中国节能协会热电委员会一行考察火凰公司,共探生物质炭气联产高附加值发展新路径
2026-01-29
关于举办“2026 低碳供热高质量发展大会暨第三届新能源供热技术交流会”的会议通知
2026-01-22
关于举办“2026 第四届热力发电数智化升级与智慧运维技术交流会”的通知
2026-01-05
关于公开征集中国节能协会热电产业专业委员会专家 及更新完善专家库的通知
2025-12-18
院士专家齐聚济南,聚焦“十五五”转型攻坚-—2025第二届热电产业高质量发展大会在济南召开
2025-12-15
版权所有:中国节能协会热电产业专业委员会
京公网安备 11011502004514 号
·
京ICP备05083703号-13
AI智能助手
转人工
×