热电联产是一种有效的能源利用方法,具有良好的经济和社会效益。在政策推动下,各地区热电联产不断发展。2019年华北地区热电联产供热设备容量首次超过东北地区,主要是山西省太原市加大清洁供暖改造,热电厂蒸汽供热能力猛涨所致。
在前景方面,东北地区热电联产供热设备容量虽然有所下降,但是政府进一步加强热电联产发展规划,促进区域热电联产高质量发展,其投资项目也超过华北地区。整体而言,华北地区热电联产发展速度较快,东北地区热电联产趋于高质量发展,未来发展有望迈上新台阶。
现状:华北热电联产供热设备容量超东北
热电联产是一种有效的能源利用方法,可以显著提高燃料利用率,是全球公认的节约能源、改善环境、增强城市基础设施功能的重要措施,具有良好的经济和社会效益,是实现循环经济的重要技术手段。
热电联产的工作原理大致是电厂锅炉产生的蒸汽驱动汽轮发电机组发电以后,排出的蒸汽仍含有大部分热量被冷却水带走,因而火电厂的热效率只有30-40%。如果蒸汽驱动汽轮机的过程或之后的抽汽或排汽的热量能加以利用,可以既发电又供热,即热电联产。
2017-2018年东北地区热电厂蒸汽供热能力大于华北地区,表明其热电联产供热设备容量高于华北地区,自2019年起,华北地区热电厂蒸汽供热能力快速提升,超越东北地区,蒸汽供热能力达24319吨/小时,供热量达18388万吉焦。

原因:
——山西太原清洁供暖改造助力华北地区发展
2019年华北地区热电厂蒸汽供热能力快速增长,能够超过东北地区,主要原因是山西省热电厂蒸汽供热能力飞速提高,助力华北地区整体热电厂供热能力提高。
华北地区范围,山西省热电厂占据重要地位,2019年山西省蒸汽供热能力占整个华北地区的66%,超过一半比重;东北地区范围,则是辽宁省占据重要地位,2019年辽宁省蒸汽供热能力占整个东北地区的73%。

注:《城市建设统计年鉴》暂更新至2019年。
鉴于山西省与辽宁省在华北地区与东北地区的重要影响作用,对比两个省份热电厂蒸汽供热能力变化可知,2017-2018年辽宁省均远大于山西省;自2019年起,山西省热电厂蒸汽供热能力猛涨至16314吨/小时,同比增长264%,并且超过辽宁省蒸汽供热能力。

2019年山西省热电厂蒸汽供热能力猛涨的主要原因是太原市热电厂蒸汽供热能力猛涨所致,2017-2018年太原市热电厂蒸汽供热能力均为0,2019年为11425吨/小时。
2019年8月,太原市人民政府发布《太原市打赢蓝天保卫战2019年行动计划》,计划要求:完成农村地区清洁供暖改造任务。以热电联产和集中供热为主,煤改电、煤改气等清洁能源为辅,优先以乡镇为单位,采取联片改造方式,替代生活和取暖散煤。
2019年10月1日前,城西热源厂完成4台160吨燃煤锅炉超低排放改造,娄烦热源厂完成3台80蒸吨燃煤锅炉超低排放改造。

——华北地区政策推动热电联产发展
除了细分区域方面,山西省大力发展清洁供暖改造推动,蒸汽供热能力猛涨,推动华北地区热电联产设备容量增长之外,华北地区各省市也积极出台相关政策,推动地区热电联产发展。
除了山西太原市发布《太原市人民政府办公室关于印发太原市打赢蓝天保卫战2019年行动计划的通知》,河北石家庄等地也发布行动计划,鼓励工业炉窑使用电、天然气等清洁能源或由周边热电厂供热。
《京津冀及周边2019-2020 年秋冬季大气污染治理方案(征求意见稿)》指出加快推进30万千瓦及以上热电联产机组供热半径15公里范围内的燃煤锅炉和落后燃煤小热电关停整合;优先利用热电联产等方式替代燃煤锅炉。

东北地区方面,政策对于热电联产发展主要在鼓励采用国产燃气轮机的热电联产分布式供能项目,并且对热电联产进行规范和明确监督管理,处于对热电联产规范阶段;多种因素导致东北地区热电厂蒸汽供热能力出现下降。

前景:
——东北地区加强规划促热电联产发展
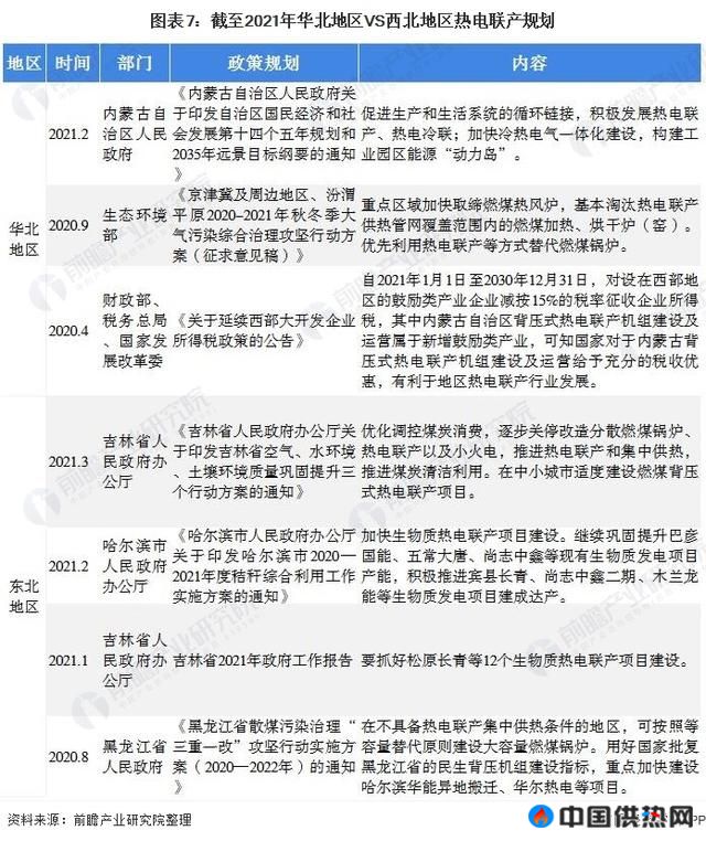
从热电联产未来规划来看,东北地区各省市不断加强规划,推动热电联产创新、节能、高效发展,2021年,吉林省人民政府、哈尔滨市人民政府、黑龙江省人民政府出台多项政策,推动中小城市热电联产项目,推进热电联产和集中供热,推进煤炭清洁利用建设,加快生物质热电联产项目建设。可知东北地区热电联产未来规划明确,未来发展有望迈上新台阶。
华北地区方面,内蒙古发布的十四个五年规划明确指出要促进生产和生活系统的循环链接,积极发展热电联产、热电冷联;加快冷热电气一体化建设。《京津冀及周边地区、汾渭平原2020-2021年秋冬季大气污染综合治理攻坚行动方案(征求意见稿)》指出将优先利用热电联产等方式替代燃煤锅炉。

——东北热电联产项目投资数量超华北
从华北地区和东北地区热电联产投资情况看,随着纯发电项目空间收窄,热电联产已成火电发展的趋势,各地纷纷加大热电联产项目投资。据中项网统计,2020年,我国热电联产项目共有893个。东北地区,项目数达187个,占比21%;华北地区项目165个,占比19%,东北热电联产项目投资数量超华北地区。

——华北供热面积超东北,市场基础好
从集中供热面积来看,集中供热面积是符合集中供热标准的供热单位(企业),向城市各类房屋建筑物、构筑物及其它设施供热的建筑面积。2017-2020年华北地区集中供热面积均超过东北地区,2019年华北地区集中供热面积达330422万平方米。

——华北电力需求超东北,需求基数大
从电力需求看,华北地区电力需求远超东北地区2019年华北地区电力消费量达11815亿千瓦小时,是东北地区电力需求量的2.83倍。随着未来环保政策不断推进,火力发电将不断进行清洁化改造来满足区域电力需求,华北地区庞大的电力需求基础和节能环保要求将推动当地的热电联产项目发展。

综上所述,2019年华北地区热电联产供热设备容量近三年来首次超过东北地区,主要原因是山西省太原市加大清洁供暖改造,热电厂蒸汽供热能力猛涨,助力华北地区整体热电厂蒸汽供热能力增长;另外华北地区其他省市加强政策推广力度,推动本地区热电联产发展;
东北地区在政策上规范区域热电联产发展,并且推动地区热电联产项目朝着清洁化、创新化、高质量化发展,一定程度影响了区域蒸汽供热能力。
从前景来看,东北地区加强未来规划,推动中小城市热电联产项目,加快生物质热电联产项目建设,投资项目也超过华北地区,未来发展有望迈上新台阶。华北地区则是在供热面积,电力需求超过东北地区,市场需求基础较好,有利于区域纯火电机组向热电联产方向发展。
整体而言,华北地区热电联产发展速度较快,东北地区热电联产趋于高质量发展,未来发展有望迈上新台阶。
更多数据请参考前瞻产业研究院发布的《中国热电联产行业市场前瞻与投资战略规划分析报告》,同时前瞻产业研究院提供产业大数据、产业规划、产业申报、产业园区规划、产业招商引资、IPO募投可研等解决方案。
京公网安备 11011502004514 号 · 京ICP备05083703号-13